через сколько ВИТКОВ начиная от тока 1,4А, мне делать отводы???
Сколько отводов и какой вольтаж должен быть на вторичке (напр. 18....24)?
Самодельный мини трактор и все к нему |
Привет, Гость! Войдите или зарегистрируйтесь.
Вы здесь » Самодельный мини трактор и все к нему » Сварочное оборудование » Сварочный полуавтомат.
через сколько ВИТКОВ начиная от тока 1,4А, мне делать отводы???
Сколько отводов и какой вольтаж должен быть на вторичке (напр. 18....24)?
В твоём случае где то через 12-14 витков отвод и т.д. ...Вторичку намотай на 20В.., ну можно и ещё добавить до 23В. , остальное добавится при переключении первички.
БОЛЬШОЕ СПАСИБО!
Сколько отводов и какой вольтаж должен быть на вторичке
Есть галетник на 4 положения и есть на 14, оба вроде мощные.
О
и есть на 14, оба вроде мощные.
О, так вообще можно через десять (если хватит провода и влезет), выйдет до 150 витков еще (я где-то так и мотал, но два не функциональные оказались, т.к. пришлось доматывать). Тогда выйдет 250.....400 витков. Если минимум сделать 16 вольт (можно и 18, но лучше с 16, да и детали позволяют), то на максимуме выйдет - 25-26 вольт. Немного больше чем надо, но если запас позволяет, то почему бы и нет? Можно и 1 мм пров. использовать. Транс будет давать 200 А.
Насчет вторички, то вывод не помешает, да и мотать будет легче. Поделить шину 4, и отрезать 1/4, намотать сначала больший кусок, потом тот что останется. Он больше будет техническим, но может и пригодится. Всего вторичка выйдет 33 витка, вот можно и сделать 30+10.
Ну это сам решай, что и как. Я мотаю вторичку медью 35-40 квадратов, поэтому и режу, т.к. тяжело с ней.
Можно и 1 мм пров. использовать. Транс будет давать 200 А.
Примерно когда, (на каких токах Х.Х. , или через сколько витков) можно переходить на провод 1мм, ато провода толстого почти нет, а 1мм в наличии есть,
И ещо вопрос, хочу зделать отвод на пусковое, от скольких вольт делать?
Примерно когда, (на каких токах Х.Х. , или через сколько витков) можно переходить на провод 1мм, ато провода
1мм. не пойдёт, минимум 1.5мм. ...как то пробовал за неимением мотать 1.18мм., кент посоветовал, почти убедил меня, дуга вроде пытается загореться, но не тянет, когда понял, оставил на мощное зарядное, и намотал другой...
О, так вообще можно через десять (если хватит провода и влезет), выйдет до 150 витков еще
Это не нужно, обычно пользуются 2-3 положения...я раньше тоже делал по 7-8 отводов, а сейчас 3-4....это же не зарядное...
можно переходить на провод 1мм
Я табличку вначале где-то выставлял
а 1мм в наличии есть
я о сварочной проволоке говорил. Если это медь для первички - то не пойдет, я меньше 2мм для 220 не мотаю.
отвод на пусковое
Я бы не советовал. Пусковое должно быть на много мощнее ПА. Нормальное - 30 кВт. Т.е. не для бытовой сети.
не знаю, там надо 16 вольт и валом Ампер (сотни).
Можно сделать типа вольт-добавку для подсевшего ак. (обычно так и делают), но все-равно, надо хотябы 200-300 Ампер, это тот минимум что можно использовать от 220. И ставить защиты для отсечки (я с электроподстанцый прикупил такие).
Это не нужно
В данном случае мелкий переход, 14, действительно много.
Я прикупил с десяток мощных на 6 положений. Их леплю не переключение 16...26(28, надо уточнить).
Я прикупил с десяток мощных на 6 положений.
УГУ!!! Спросил цену - более 100грн. 6 положений, 25Амп. Накладно оптом прикупать.
Отредактировано ОЛЕГ70 (25 февраля, 2013г. 11:29:54)



yurybka
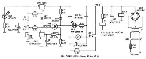
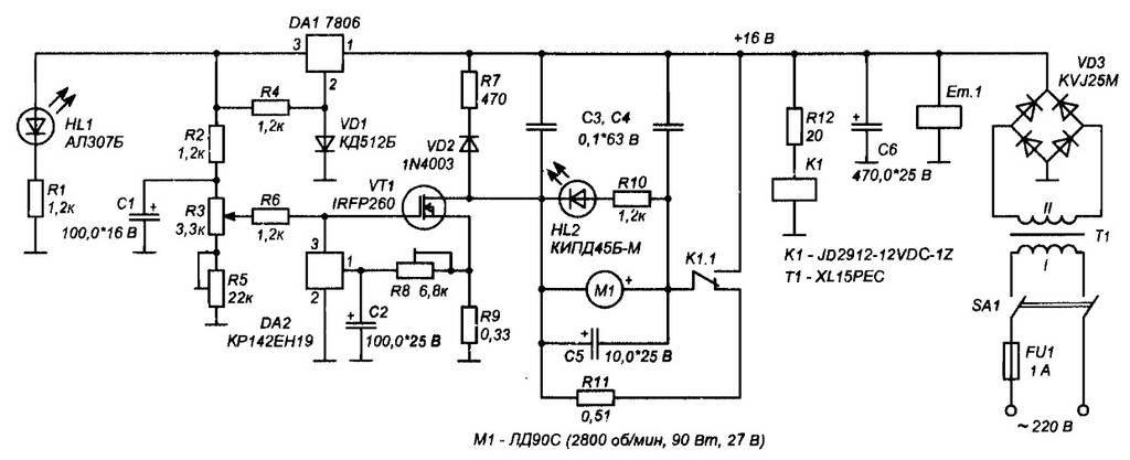
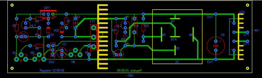
Здравствуйте Вот об этом упоминал наш коллега про журнал Радиолюбитель №7 2008г Регулятор скорости подачи проволоки сварочного полуавтомата и следующая Пусковая
схема сварочного полуавтомата . Привожу схемы и печатки а подробности читаем в журнале .Вложит фото не могу не получается если кто знает подскажите ,вот ссылка на сам журнал ссылка рабочая проверенная С Наступающим Новым годом . Желаю всем здоровье и Успехов в жизни .Буте счастливы.
С ув Виктор
https://www.radioliga.com/RL_2008/rl-2008-07.htm
Открываем страницу сайта и читаем нажимаем ЗАГРУЗИТЬ И СКАЧИВАЕМ ЖУРНАЛ РАДИОЛЮБИТЕЛЬ №7/2008 (загрузить)
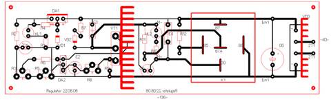
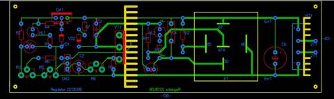
На странице в конце есть ссылка где можно скачать печатки на схемы .Если мог бы загрузить здесь всё то загрузил .А ЧТО НИЖЕ НАПИСАНО ЗАГРУЗИТ КАРТИНКИ НЕ РАБОТАЕТ
(PS0 В этой ссылки смотрим верху Программы жмём и смотрим год журнала 2008 открываем и ищем номер журнала и вот вам печатки и схемы.)
Отредактировано VIKTOR 220 (31 декабря, 2025г. 09:23:19)
Вы здесь » Самодельный мини трактор и все к нему » Сварочное оборудование » Сварочный полуавтомат.